网站首页  百科知识

请输入您要查询的百科知识:

 

词条
类别 中文百科知识
释义

014 风

民歌。《诗经》中所收的“风”,原为周初至春秋中期流传在周南、召南、邶、鄘、卫、王、郑、齐、魏、唐、秦、陈、桧、曹、豳等地区或诸侯国的土风歌曲,又称“国风”或“十五国风”。孔子时,尚可“弦歌之”,即用琴、瑟一类乐器伴奏着歌唱的。后乐谱失载,曲调渐渐流散民间。魏、晋以来的所谓“《诗》乐”,皆后人托古“自作声节”,已非“风”的音乐直传。今存仅歌词160篇,从其文字推知,“风”中常用的曲式有:一个曲调的多次重复,或前加引子,或后带尾声,或引子、尾声兼用,或只作“换头”变化;两个曲调联成一曲或双双循环、变化重复等。

风feng

空气的水平运动。风是一个向量,因而包括风向和风速。风向是指风的来向,例如,北风就是指空气自北向南流动。风向一般用十六方位表示,也可以用方位角表示 (见图)。内圈是各个方位,外圈是与方位对应的方位角。

风的十六方位


风速是指空气在单位时间内移动的水平距离。通常以米/秒、千米/秒或浬/时为单位。在气象服务中常用风力等级表示风速大小。例如,台站向外发布天气预报时,就是使用风力等级来表示风速,这是因为风级能给人以直观的形象,至今仍然被广泛采用。现用风级是根据风对地面或海面物体的影响而引起的各种征象,将风力划分为13级,最小为0级,最大为12级,见下表。

风力等级

风wind-evil

六淫之一。风为春季主气,四时皆有。和风徐畅,万物以荣。风气太过或不及能侵害动物的则称“风邪”,为外风。外风致病范围较广,常与其他外邪结合为害,如风寒、风热、风湿、风寒湿等,故风为百病之长,六淫之首。动物体阴虚阳亢,血亏气郁,心、肝、肾特别是肝的功能失调,出现急剧、动摇、多变、善行等风象症状,如血虚生风、热感动风等,称为内风。其性质与外感风邪不同,但可为外风诱发。《黄帝内经·素问》:“诸风掉眩, 皆属于肝。”《抱犊集》指出:“内风者,肝经动风。”《元亨疗马集》有热极中风的心热风邪、痰迷心窍的心风黄、肝热生风的肝风等。风邪特性与致病特征:❶风为阳邪,性轻扬,具有升发、开泄作用,易侵犯动物体头颈部和肌表。证见汗出、恶风、脉浮缓等。
❷善行数变,病位游走不定,病证变化较多而急速,如行痹的四肢交换疼痛,遍身黄的浑身皮肤瘙痒,又常为其他外感病邪的先导等。
❸风性动摇,证见肌肉颤动,四肢抽搐,颈项强直,角弓反张,眼目直视,甚至猝然倒地等。常见风证:外风引起的多为兼证,如风寒、风热、风湿等,内风有热感动风、血虚生风等。


风fengwind

气象要素之一, 是相对于地表面的空气运动。通常指它的水平分量。
风的表示 一般用风向和风速(风力或风级)来表示。风向指气流的来向, 常用16方位来表示(图1),也可用矢量相对于子午线的角度来表示。取北为0°或360°。风速常以米/秒或海里/ 小时(节)为单位, 或以风力等级表示 (见风的观测)。风的概念有时也扩充到包括空气运动的垂直分量, 它的量值在一般情况下比水平分量小得多。

图 1 风向16方位


风的变化
风向风速是随时间、空间变化的。气流的湍流性造成风的脉动和阵性; 在一个地点的分布状况常用玫瑰图表示(见图3)。
风向、风速 总是在不同的程度上脉动地变化着,风的脉动特性是由气流的湍流性引起的。如图2所示。强湍流所引起的风的急剧变化叫风的阵性。在强风暴或热带气旋中,地面上个别阵风的风速可达100米/秒。记录到的最大瞬时风速为103.2米/秒, 出现在1934年4月12日美国华盛顿山(Mt. Washington)海拔1010米处。在对流层上部的急流中,风速可达到150~200米/秒。地面上小区域和短时间内也可以出现完全的静风。
风的垂直分量对天气变化能起重要的作用。在强对流的情况下, 垂直风速可超过10米/秒,而在大尺度系统中的平均垂直风速只有每秒几厘米。

图 2 风的脉动特性
(南京气象学院,1965年5月19日)


在近地层, 风随高度的变化接近对数的关系。测风仪器虽不能置于标准高度10米处, 但在安装条件达到“开阔”的要求 (即风速表离障碍物的距离至少是障碍物高度的10倍)时,高度为h处的风速与10米高处的风速的关系可近似地用赫尔曼(Hellman)公式的简化形式来表示, 即:

υh=υ10〔0.233+0.656 lg (h+4.75)〕

式中υh为h(米)高度处的风速, υ10为仪器安装在标准高度10米处的风速。
阵风及阵风分量 风在短时间内的急剧变化。在一定时段内风速偏离其平均值的一个正的或负的偏距, 其持续时间不超过2分钟即称为阵风。其在某一规定方向(如水平方向、垂直方向)的分量称为阵风分量。当阵风风速超过20米/秒时, 常带来大的破坏性。这种突然发作的强阵风称为飑。飑的持续时间短促,特征是风速突增、风向突变, 其他气象要素也有剧烈变化(见飑线)。

图3 风玫瑰


阵风度及阵风度分量 在规定的时段内, 最大风速和最小风速之间的差值对同时段内平均风速的比值。即阵风度:

式中 υmax和υmin为规定时段内(常取10分钟) 的最大风速和最小风速。其在某一规定方向的阵风度称为阵风度分量。阵风度也可定义为: 在极短时段内观测到的风速或风向偏离其平均值的气流脉动性。这时, 阵风丨△W丨为t时段内瞬时风速或瞬时风向偏离其平均值的绝对值,K为常量。当风速或风向振幅愈大、脉动愈频繁时, G值就愈大。
风玫瑰 表示某一地点风的分布状况的一种统计图。常有两种表示法:图3(a)由代表该点的中心给出射线,射线的长度代表该风向的出现频率,可用频率百分率标出。圆圈中心的数字代表静风的频率。而箭尾表示各该风向的最大风力。图3(b)是另一种表示法, 将射线的终点联成折线。射线的长度可以表示风向频率, 也可以表示该风向的平均风速 (见风的观测, 风的测量仪器)。

中医病因名词。风是自然界空气流动的现象。中医以此作病因之一种,又分内风与外风。外风又称“风邪”,属六淫之一。内风是体内肝风内动引起的一种病态,与风的某些性质相近,故亦以风为名。风属春季之主气,但四季皆有,故常与它气相兼致病(如风寒、风湿、风热等)。外风常为外邪致病的先导,故有“风为百病之长”的说法。外风为阳邪,具有升发、向上、向外的特点,故常伤及人的头面、阳经和肌表。常见症状为头痛、恶风、出汗。如果风邪与寒邪或热邪相兼为病,俗称伤风、感冒,症见头项疼痛、恶风、畏寒、咳嗽等。风性动摇,且善行而多变。根据这一特性,中医将许多游走性的、来去飘忽、振颤痉挛抽搐的病症与风相联系。例如痹症中具有游走性关节疼痛症状者,称作“风痹”; 皮肤疹块来也骤急、去也迅速者,称作“风疹”;因创伤感染引起抽搐,甚至角弓反张者,称作 “破伤风”; 新生儿因断脐时感染引起的破伤风又称作 “脐风”。这些疾病,中医认为均与风邪相关。有些疾病虽不由外风引起,但症状与风邪所致疾病相像,称作内风。例如肝阳上亢,亢盛化风,导致突然昏仆,不省人事,口眼斜,或伴抽搐痉挛等症,此即 “中风”。急性热病,热极生风,可引起神昏、抽搐(俗称“抽风”)。此外,血虚亦可生风,其症状为头摇肢颤、肌肉跳动、手足拘挛等。外风的治疗主要为祛风,内风则要根据不同原因,分别采用平肝息风、养血息风、清热息风等治法。

风feng

一种常见的自然现象。风是由于空气流动而造成的。引起空气流动的原因是多样的,如温度变化导致的压力差、地球自转产生的大气环流、其它物体的推动等。风与人的生活有极为密切的关系。风是许多天气现象的重要原因。风为许多植物传播花粉,是这些植物赖以繁殖和生存的重要因素。风还可以推动风车,带动机器或者风力发电机发电,还能用来开动帆船。在炎热的夏天里,适度的风会让人感到凉爽,风也能使人们保持房间里空气的流通和清新。另一方面,强烈的风也是一种危害极大的灾害性天气。强风会刮坏房屋等建筑物,毁坏农作物和树木,毁坏电线、管道等设施,造成人员伤亡、农作物减产、水电供应中断、通信障碍等问题,给人们带来许多危害。大风还能刮起地面上的土和沙,使空气变得污浊,也影响植物的生长,引起土地沙漠化。气象上风可以按照强弱分为许多等级,等级越高的风就越强。在夏季,经常有来自海上的热带风暴和台风,它们常常伴有暴雨,是比较严重的灾害性天气。人们制造各种机械利用风力资源,同时也通过建造防风林和监测强风的方法预防风所带来的危害。

风Feng

是空气的水平运动。它既有大小又有方向,即风向和风速。风向是指风的来向,如从东向西吹的风,叫做东风。风速是单位时间内空气水平运动的距离,通常以米/秒做单位。风力是指风的强度,用风速来划分,称风级(如表1所示)。在没有测风的仪器时,观察炊烟、旗帜海面和渔船征象和树枝摆动的方向来确定风向(如表2所示)。现在测风的仪器种类很多,气象台站多用转杯式的风向、风速计。水平气压梯度力、地转偏向力和摩擦力是作用于空气水平运动的几种力。它们对空气运动的影响是各不相同的。一般说来,气压梯度力是最主要的,它是产生空气运动的原始动力。梯度力的方向决定风的原始方向,力的大小决定原始风速的大小。地转偏向力的方向同空气运动的方向垂直,它只能改变风向,不能改变风速,地转偏向力的大小与风速和地理纬度等因素有关。纬度越高,地转偏向力越大;在同一纬度上,风速越大,地转偏向力也越大。在北半球,北风逐渐偏转成东北风,南风逐渐偏转成西南风;在南半球,北风逐渐偏转成西北风,南风逐渐偏转成东南风。而摩擦力则只能降低空气运动的速度,不能改变空气运动的方向。摩擦力随高度增加而逐渐减小,到1—1.5公里高度以上,就可以忽略不计。实际风速、风向是这几个力共同作用的结果。自由大气中风的种类有地转风、梯度风、热成风等。了解一地常年风向和最大风速与生产生活都有密切关系。在基本建设中,要根据当地最大风速决定建筑物的结构强度;在城市规划中,要根据常年风向布置工厂和居民区;建造农田防护林也要根据风沙的来向进行布局等等。风对生产有利也有害,风力可以利用来车水、扬场、发电……;但大风也能吹倒庄稼、果树、吹落花果,影响飞机、轮船的航行……。

风力等级表1

风力
等级
相当风速
(米/秒)
风力
等级
相当风速
(米/秒)
风力
等级
相当风速
(米/秒)
00—0.258.0—10.71024.5—28.4
10.3—1.5610.8—13.81128.5—32.6
21.6—3.3713.9—17.11228.7—32.6
33.4—5.4817.2—20.7  
45.5—7.9920.8—24.4  

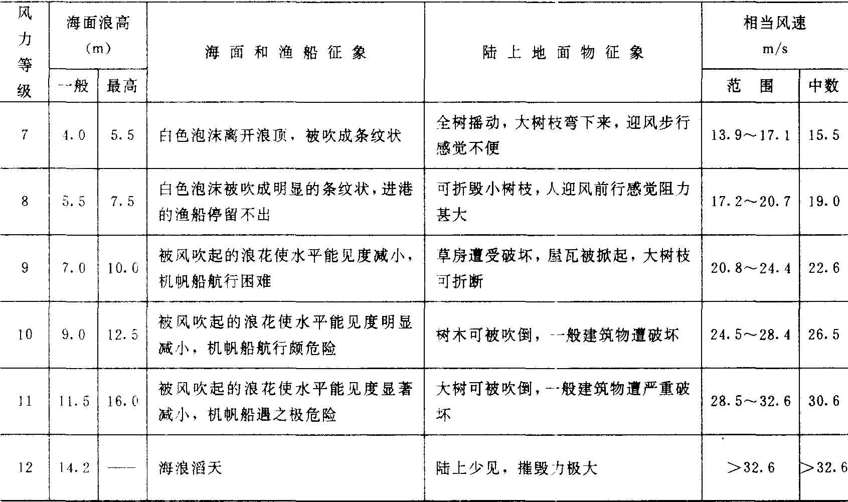
风力等级表2




海面浪高
(m)
海面和渔船征象陆上地面物征象
一般最高
0- 平静静、 烟直上
10. 10. 1有微波烟能表示风向、
树叶略有摇动
20. 20. 3有小波纹、 渔
船摇动
人面感觉有风,
树叶有微响, 旗
帜开始飘动, 高
草和庄稼开始摇
30. 61. 0有小浪、 渔船
渐觉颠簸
树叶及小枝摇动
不息,旗帜展开,
高草和庄稼摇动
不息
41. 01. 5浪顶有些白色
泡沫. 渔船满
帆时, 可使船
身倾于一侧
能吹起地面灰尘
和纸张, 树枝摇
动, 高草和庄稼
呈波浪起伏
52. 02. 5浪顶白色泡沫
较多, 渔船收
去帆之一部分
有叶的小树摇
摆, 内陆的水面
有小波, 高草和
庄稼波浪起伏明
63. 04. 0白色的泡沫开
始被风吹离浪
顶, 渔船缩帆
大部分
大树枝摇动, 电
线呼呼有声, 撑
伞困难, 高草和
庄稼不时倾伏于
74. 05. 5白色泡沫离开
浪顶, 被吹成
条纹状
全树摇动, 大树
枝弯下来, 迎风
步行感觉不便
85. 57. 5白色泡沫被吹
成明显的条纹
状, 进港的渔
船停留不出
可折毁小树枝,
人迎风前行感觉
阻力甚大
97. 010. 0被风吹起的浪
花使水平能见
度减小, 机帆
船航行困难
草房遭受破坏,
屋瓦被掀起,大
树枝可折断

续 表



海面浪高
(m)
海面和渔船征象陆上地面物征象
一般最高
109.012. 5被风吹起的浪
花使水平能见
度明显减小,
机帆船航行危
树木可被吹倒,
一般建筑物遭破
1111. 516.0被风吹起的浪
花使水平能见
度显著减小,
机帆船遇之极
危险
大树可被吹倒,
一般建筑物遭严
重破坏
1214.2-海浪滔天陆上少见, 摧毁
力极大


风Feng

空气的水平运动。风包括两个方面,一是风向, 二是风速。
风向是指风吹来的方向, 例如北风就是指空气自北向南流动。风向一般用十六个方位表示,即北(N)、北东北 (NEN)、东北 (EN)、东东北 (EEN)、东(E)、东东南(EES)、东南(ES)、南东南(SES)、南(S)、南西南 (SWS)、西南 (WS)、西西南 (WWS)、西 (W)、西西北 (WWN)、西北 (WN)、北西北(NWN)。风向也可用方位角表示。方位角是以正北作为起点 (0°), 按顺时针方向依次增加的角度。
风速是指空气在单位时间内流动的水平距离, 一般以米/秒、千米/时或公里/时为单位。早在1805年英国蒲福根据海上可以看得见的风力作用,制定了13个风速等级,简称风级。这个风速等级原本是供船上使用的,后来为了使居住在陆地上的人们也能使用,又补充了各风级对行人、炊烟、树木等等影响的说明,给出了各风级的名称、相当的风级,并对海上和陆上的征象作了说明。现今虽然利用测风仪器已能很准确地测定风速,但是风级能给人们直观的映像,至今仍为人们广泛采用。下面是风力等级和相当风速的对应表。

风力等级和相当风速对应表
风力等级相当风速 (m/s)
范 围中 数
0
1
2
3
4
5
6
7
8
9
10
11
12
0.0—0.2
0.3—1.5
1.6—3.3
3.4—5.4
5.5—7.9
8.0—10.7
10.8—13.8
13.9—17.1
17.2—20.7
20.8—24.4
24.5—28.4
28.5—32.6
>32.6
0.1
0.9
2.5
4.4
6.7
9.4
12.3
15.5
19.0
22.6
26.5
30.6
>32.6


空气为什么作水平运动?为什么流动速度有大有小?为什么流动方向有不同?这是因为受到作用力的结果。作用在空气上的力有水平气压梯度力、地转偏向力、惯性离心力和摩擦力等。水平气压梯度力是气压水平分布不均匀的结果。比如甲地气压高于乙地,两地间气压差产生了气压梯度力,在气压梯度力作用下,甲地空气向乙地流动。甲乙两地气压差愈大,气压梯度力就愈大,空气水平流动的速度也就愈大,因而气压梯度力是空气运动产生的原动力。空气运动在作自转运动的地球上,受到因地球自转而产生的地转偏向力的作用,这个力只改变气流运动的方向, 不改变运动速度的大小,它的大小与空气运动速度成正比,相对地面为静止的物体没有地转偏向力。它的大小还随纬度的增加而增大。在极地最大,在赤道上等于零。摩擦力主要是地面与空气层间由于速度不同而产生的一种作用力, 它对气流运动速度起着减小的作用,地面愈崎岖不平,摩擦力愈大,空气运动速度减低愈多。地面摩擦力的作用只限于地面向上到1.5公里高度,在这个层次内,风速随高度升高逐渐增大的。如果空气运动的路径不是直的,而是弯曲的,则还产生背离运动旋转中心的惯性离心力。空气的运动是在这几个力的作用下发生着速度和方向的变化的。如果空气运动只发生在高空(1.5公里以上),因没有摩擦力作用,风速较大,风在水平气压梯度力和地转偏力、惯性离心力共同作用下运动。如果风沿直线运动, 则只在水平气压梯度力和地转偏向力作用下运动。

见“风雅颂”。


空气的水平运动。风是向量,有大小和方向。风能促使干冷和暖湿空气发生交换,是天气变化的重要因素之一。也是一种自然能源。


中国古典美学术语。指作品思想感情中所显现的感化人的力量。儒家常常把“风”作动词,用以指诗歌的教化、感化(美感)作用。有的也指民歌、民谣。参见“文学”中的“风”。

油画。刘仁杰作于1989年。画中描绘严冬刚刚过后,春风吹拂大地,一只鹞形风筝在空中飘拂,一位年轻姑娘正赤脚奔跑在起伏不平的田野上。此画以风为主题,突出描绘风吹动的感觉,来表现风造成的人、土地与风筝的和谐运动,使似乎无联系的事物之间形成互相关联的整体,寓意着生命的蓬勃活力。通过外在具象形象的描绘,寻求事物的内在实质与联系,来表达一种内在的情感和寓意,具有象征意味。画面以土褐色为主调,人物形象丰腴,充满活力,艺术语言质朴、自然。获第七届全国美展银牌奖。

自然环境要素。天水市主导风向受地形影响明显,主要为偏东风和偏南风,其中秦州、麦积、甘谷、武山、清水等县区的河谷川道地区主导风向为偏东风,秦安县、张家川县的河谷川道地区主导风向为偏南风。春夏秋季多东南风,冬季多偏北风。河谷川道地区距地面10米处的年平均风速为1.1~3.1米/秒(1~2级),西部较大,东部较小。年最大风速极值为24米/秒。年平均大风(8级或以上)日数1.8~5.2天,西部较多,东部较少。

来自大气环流或气团的运行。分为高空风、地面风、风向、风速等。冬季,新疆受蒙古高压影响,除南疆西部和西南部盛行西北风和西风外,其他地区多东北和偏东风。夏季,新疆在热低压的北侧,北疆和南疆西部盛行西北和西风。克里雅河以东因北疆气流绕天山东端,呈顺时针方向转向后灌人南疆,多盛行东北风。以民丰为界,在其东部盛行东北风,以西盛行偏西风。春季盛行风向和夏季相近,秋季盛行风向和冬季相近。

空气与地面或地面物在水平方向上的相对运动。用风向和风速来表示。风向是指风来的方向。风速的蒲氏等级为13级。0级:无风0~0.2 m/s;1级:软风0.3~1.5 m/s;2级:轻风1.6~3.3 m/s;3级:微风3.4~5.4 m/s;4级:和风5.5~7.9 m/s;5级:清劲风8~10.7 m/s;6级:强风10.8~13.8 m/s;7级:疾风13.9~17.1 m/s;8级:大风17.2~20.7 m/s;9级:烈风20.8~24.4 m/s;10级:狂风24.5~28.4 m/s;11级:暴风28.5~32.6 m/s;12级:飓风(台风)大于32.7 m/s。

随便看

 

开放百科全书收录579518条英语、德语、日语等多语种百科知识,基本涵盖了大多数领域的百科知识,是一部内容自由、开放的电子版国际百科全书。

 

Copyright © 2000-2025 oenc.net All Rights Reserved
更新时间:2025/11/10 0:23:29